甘肃财贸职业学院关于2023年普通专升本推荐免试入学资格名单公示的通知

人文专升本丁小编
2023-02-09

甘肃财贸职业学院关于2023年普通专升本推荐免试入学资格名单公示的通知

甘肃财贸职业学院 2023-02-06 23:05 发表于甘肃
图片
图片

甘肃财贸职业学院

关于2023年普通专升本推荐

免试入学资格名单公示的通知

图片
图片

2023届全体毕业生:


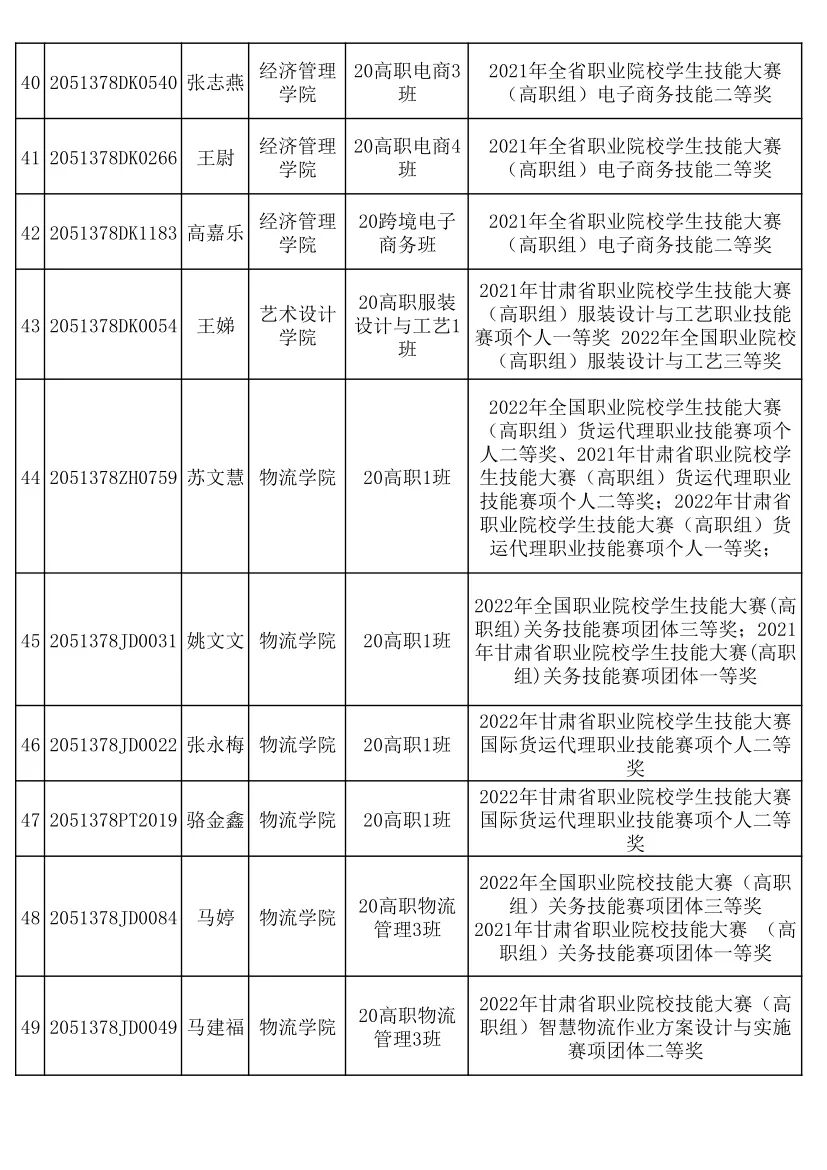
根据《2023 年甘肃省普通高校高职(专科)升本科免试生招生工作实施方案》(甘招委发〔2023〕1 号)的文件精神,本着公平、公正、公开的原则,依照学生个人申请、各二级学院推荐、学院审核的流程,拟推荐以下同学为我院今年参加我省普通高校高职(专科)升本科免试生。现将我院符合免试生资格的学生名单予以公示。

公示期限五天,2月6日-2月10日

公示期间,师生如有异议,可向教务处、学生处、招生处反映,逾期不予受理。

教务处:边老师   18893916867

学生处:毛老师   18993092575

招生处:陈老师   13919213329

图片
图片
图片
图片
图片
图片
图片
图片
图片
图片
图片
图片
图片



图片
图片

\   2023 RECRUIT

扫码关注我们

         获取更多精彩内容     

   官网:www.gscmxy.edu.cn





阅读186
分享
写评论...